服务热线

0530-583766618653002903
网站导航
技术文章
当前位置:首页>>技术文章

高中科教设备警惕!多家公司提供虚假材料

时间:2022-06-21 08:00:03 点击次数:501
 

近日,从政府采购严重违法失信行为信息记录中发现,多家公司在政府采购中存在严重违法失信行为,具体情形如下:

提供虚假材料谋取中标

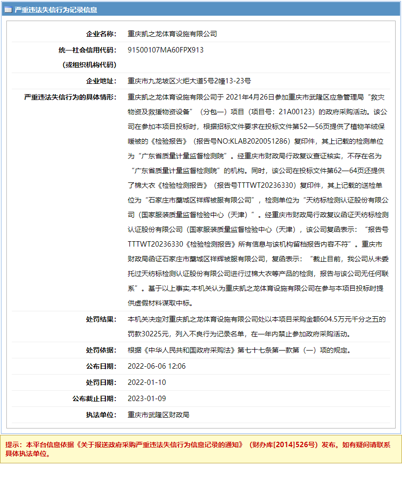
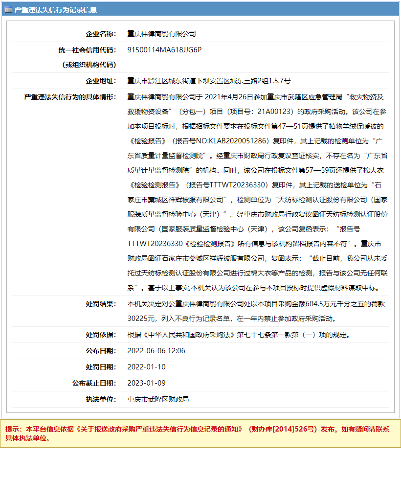
重庆*润教学设备有限公司、重庆*之龙体育设施有限公司、重庆*律商贸有限公司于2021年4月26日参加重庆市武隆区应急管理局(以下简称:采购人)救灾物资及救援物资设备(分包一)项目(项目号:21A00123)的政府采购活动。

重庆*润教学设备有限公司、重庆*之龙体育设施有限公司、重庆*律商贸有限公司分别提供了植物羊绒保暖被的《检验报告》复印件,其上记载的检测单位为广东省质量计量监督检测院。经重庆市财政局行政复议查证核实,不存在名为广东省质量计量监督检测院的机构。

同时,重庆*润教学设备有限公司、重庆*之龙体育设施有限公司、重庆*律商贸有限公司分别还提供了棉大衣《检验检测报告》(报告号TTTWT20236330)复印件,其上记载的送检单位为石家庄市藁城区祥辉被服有限公司,检测单位为天纺标检测认证股份有限公司(国家服装质量监督检验中心(天津)。经重庆市财政局行政复议函证天纺标检测认证股份有限公司(国家服装质量监督检验中心(天津),该公司复函表示:报告号TTTWT20236330《检验检测报告》所有信息与该机构留档报告内容不符。重庆市财政局函证石家庄市藁城区祥辉被服有限公司,复函表示:截止目前,我公司从未委托过天纺标检测认证股份有限公司进行过棉大衣等产品的检测,报告与该公司无任何联系。

基于以上事实,重庆市武隆区财政局认为重庆*润教学设备有限公司、重庆*之龙体育设施有限公司、重庆*律商贸有限公司在参与本项目投标时提供虚假材料谋取中标。

处罚结果:重庆市武隆区财政局决定对重庆*润教学设备有限公司、重庆*之龙体育设施有限公司、重庆*律商贸有限公司分别处以本项目采购金额604.5万元千分之五的罚款30225元,列入不良行为记录名单,在一年内禁止参加政府采购活动。

处罚依据: 根据《中华人民共和国政府采购法》第七十七条第一款第(一)项的规定。

公布日期: 2022-06-06 12:06

处罚日期: 2022-01-10

公布截止日期: 2023-01-09

执法单位: 重庆市武隆区财政局

更多招投标信息请登录比地招标网查看!比地招标网-招投标|招标网|招标采购大数据平台

Copyright © 2020-2023 山东行知科教仪器设备有限公司 版权所有  备案号:鲁ICP备16020776号-2

地址:高新区万福办事处吴拐行政村 电话:0530-5837666 邮箱:2586826320@qq.com

关注我们

服务热线

0530-5837666

扫一扫,关注我们