高中科教设备莲湖区希望小学2019
时间:2022-08-07 23:18:47 点击次数:485
清凉一夏

尊敬的各位家长:
根据《西安市教育局关于做好2019年义务教育招生入学工作的通知》【市教发2019(50)号】文件精神,我校 2019年一年级新生摸底登记工作即将开始,现将有关事项公告如下:


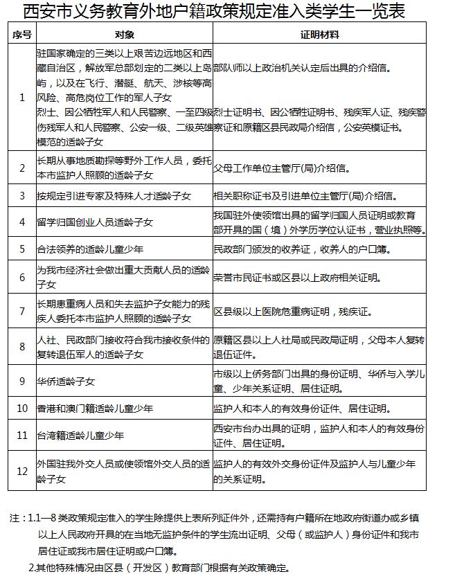
三、登记对象1.莲湖区户籍及本校学区内适龄儿童;2.符合四证条件的进城务工人员随迁子女和《西安市义务教育外地户籍政策规定准入类学生一览表》中相关人员。四、新生年龄凡年满6周岁,2013年8月31日(含)以前出生的适龄儿童。
五、登记证件1. 学区内学生:①户口簿原件及复印件;②儿童预防接种证;③1寸红底近期免冠照片。2. 学区外学生:四证(居住证明、户籍证明、务工证明、流出证明)注:以上所有证件(资料)学校查验原件并留存复印件(A4纸复印学校留档)。


六、本校学区依据5月10日公布的《莲湖区2019年义务教育学校学区划分安排》中本校学区公示。枣园南岭1号—45号、青门新区、西区、东区、有色家属院、30号大院1—23号、龙兆村1—48号;永兴路时代庭院,永新路天赐苑小区、振华北巷5号院。汽贸嘉苑(永兴路27号)、永兴路71号(正天雅居)、振华北巷7号(上和城)、兴中路3号(城市新苑)、兴中路5号(千和郡小区)、工农路69号(融锦尚都)、龙首北路西段951号(永福大厦)。红庙坡村1—168号、庆安机电制造公司家属院、陕西省教导大队家属楼、军区修械所家属楼、纸箱厂家属楼、十中家属院、外语学校家属院、红星村小区、粮油机械厂家属院、营建大队家属院、教学仪器厂家属院。
莲湖区希望小学
2019年5月 18 日
附件1: 无监护条件同意流出证明(样表)

附件2:西安市义务教育外地户籍政策规定准入类学生一览表

